当前位置:监理门户网
> 正文
郑州:施工项目信用评价低于60分,立即暂停施工进行全面整改,并列入“黑榜”名单
2021-12-30 08:36:00
来源:
郑州住建局
| 安全信用安全事故信用管理

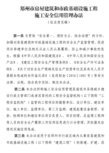
郑州市城乡建设局关于公开征求《郑州市房屋建筑和市政基础设施
工程施工安全信用管理办法》修改意见的通告
工程施工安全信用管理办法》修改意见的通告
为进一步加强全市建筑施工领域安全生产工作,有效防范遏制生产安全事故发生,切实保护人民群众生命财产安全,我局拟定了《郑州市房屋建筑和市政基础设施工程施工安全信用管理办法》,现向社会公开征求意见。
一、征求意见时间
2021年12月27日—2022年1月27日
二、征求意见方式
有关意见和建议请反馈至邮箱zzsajzzhk@126.com。
联系人:秦法广,联系电话:0371-67173579。
2021年12月27日









本文来源:
郑州住建局
该文章来源互联网,如有侵权请联系删除。
大家都爱看
推荐阅读



粤公网安备 44090202000208号